PA视讯(中国)集团官网 - PlayAce
联系我们
|
用户登录
首页
关于我们
学科系所
团队队伍
旗下产业
研究生教育
专业学位教育
科研外事
员工工作
招生培训
员工之家
English
首页
>
PA视讯集团官网新闻
>
正文
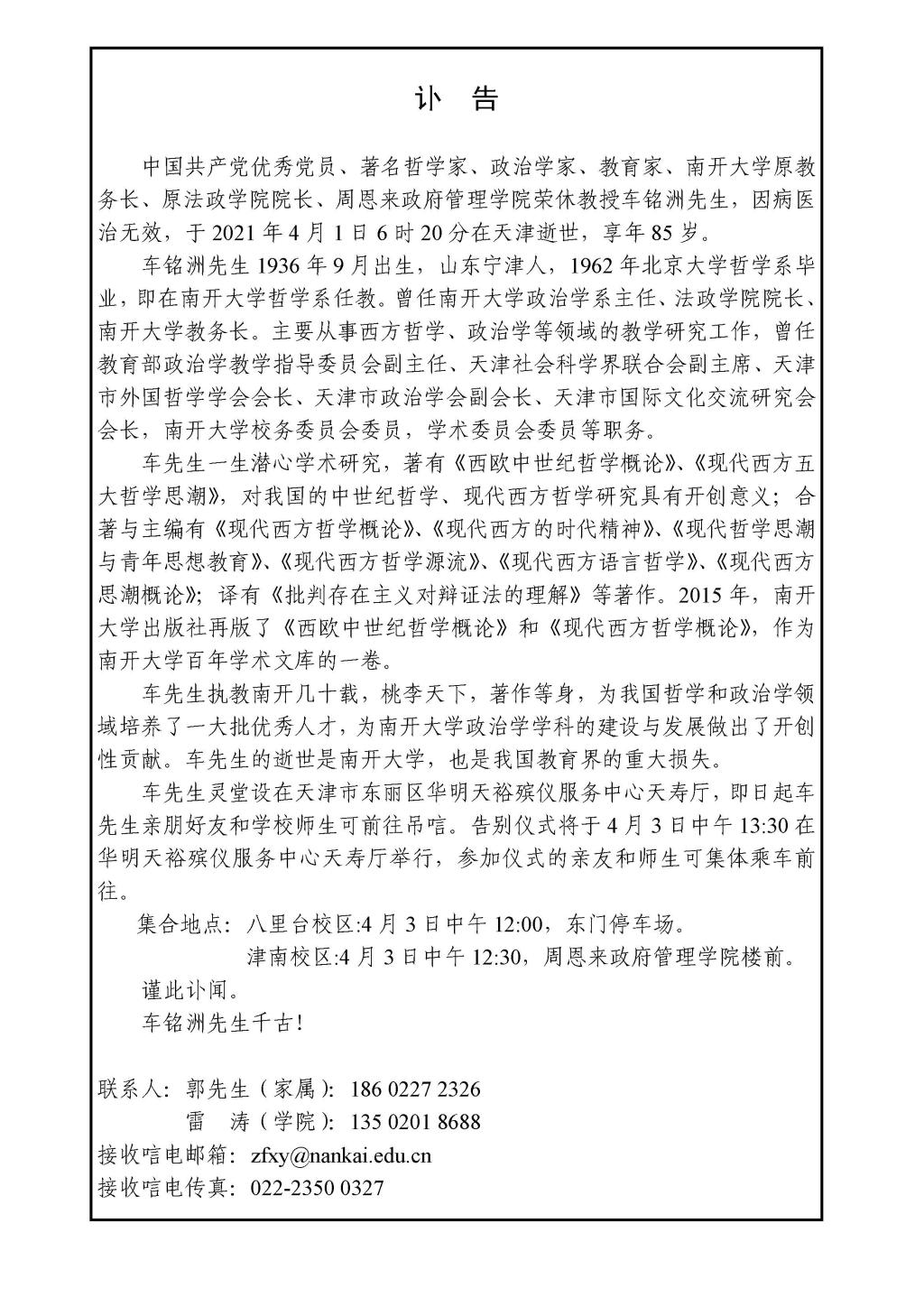
讣 告
发布者:雷涛
时间:2021-04-01
浏览数:
上一条:
公司成功举办中韩合作发展(线上)研讨会
下一条:
从保护古村到保护善良——实践领域专家走进公司与师生深度交流